利用DSPE-PEG-N3修饰促进纳米疫苗在淋巴结SCS的靶向积累与滞留
链接:https://www.tandfonline.com/doi/full/10.2147/IJN.S165109#d1e270
作者:蔡婷,刘慧娜张顺,胡静&张凌霄
节选:
最近,Qin H, Zhao R, Qin Y, Zhu J, Chen L, Di C 等人开发了一种基于点击化学的主动淋巴结积累系统(ALAS),以提高*原和佐剂向淋巴结SCS的递送效率。如图 8b所示,ALAS的递送分为两个步骤。在第一步中,通过注射DSPE-PEG-N3用叠氮基团修饰LEC表面。由于DSPE基团对白蛋白的高亲和力,DSPE-PEG-N3搭乘从血管渗漏出的间质白蛋白,并通过淋巴系统循环回静脉。然后,DSPE-PEG-N3 /白蛋白复合物大量迁移到淋巴结的SCS,随后从白蛋白易位到LEC的细胞膜。 DSPE-PEG-N3 在 LEC 上的修饰为二苯并环辛炔 (DBCO) 修饰的*原和载佐剂的脂质体 (DL-Ag/Ad) 提供了靶点。第二步,将 DL-Ag/Ad 在与 DSPE-PEG-N3 注射相同的部位皮下注射。由于 DBCO 可以与 LEC 上修饰的 N3 发生反应,DL-Ag/Ad 纳米疫苗从注射部位迁移到 LN 的 SCS 并锚定在 LEC 上,因此 DL-Ag/Ad 在 LN 中的积累大大增强,从而提高了 SCS DCs 对*原的吸收。此外,Wang 等人表明合理的表面修饰也大大提高了纳米疫苗的 LN 保留能力。本研究将TLR-7激动剂咪喹莫特(R837)负载于介孔聚多巴胺(MPDA)纳米载体上,并用聚乙烯吡咯烷酮(PVP)对纳米疫苗表面进行修饰,以增强其淋巴引流能力。体内实验表明,PVP修饰的纳米疫苗在注射24 h后能够高效地聚集于SCS和近端淋巴结的滤泡间区域,提示适当的表面修饰能够显著增强纳米疫苗在淋巴结内的运输和滞留能力。
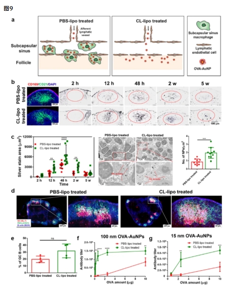
为了诱导更有效的细胞或体液反应,SCS 中的纳米疫苗必须逃避巨噬细胞的消除,并通过 LEC 扩散,从而向 T 细胞或 B 细胞递送更多的*原或佐剂。Zhang 等人的研究表明,删除 SCS 巨噬细胞可促进更多纳米疫苗从 SCS 扩散到 B 细胞滤泡 。他们揭示了 SCS 中的巨噬细胞起着屏障作用,通过将 OVA-金纳米颗粒 (OVA-AuNP) 纳米疫苗隔离在所有位置,从而阻止其进入 B 细胞滤泡 (图 9a )。为了克服这个问题,利用可以特异性删除 SCS 巨噬细胞的氯膦酸盐脂质体来增强 OVA-AuNP 纳米疫苗向 B 细胞滤泡的靶向递送。体内实验数据显示,氯膦酸盐脂质体成功清除了SCS区域的大部分SCS巨噬细胞(红色),而B细胞滤泡中的滤泡树突状细胞(绿色)保持完整(图 9 b)。正如预期,氯膦酸盐脂质体的预处理使更多的OVA-AuNP纳米疫苗能够穿过LEC之间的缝隙并进入B细胞滤泡,在生发中心(红色)产生的B细胞(GL7 + B220 +)数量是PBS脂质体处理的两倍(图 9 d-e)。在此基础上,进一步研究表明,易于被SCS巨噬细胞内化的100nm OVA-AuNP纳米疫苗在用氯膦酸盐脂质体预先处理的小鼠中诱导的OVA特异性*体水平比未经处理的小鼠高2-60倍(图 9f -g),这表明将纳米疫苗直接递送至B细胞区域是增强体液免疫强度的一种有前途的策略。


西安齐岳生物提供相关产品:
DSPE-PEG-F3(KDEPQRRSARLSAKPAPPKPEPKPKKAPAKK)(二硬脂酰基磷脂酰乙醇胺-聚乙二醇-*靶向蛋白)
DSPE-PEG-ATWLPPR(二硬脂酰基磷脂酰乙醇胺-聚乙二醇-*靶向蛋白)
DSPE-PEG-YSA(YSAYPDSVPMMS)(二硬脂酰基磷脂酰乙醇胺-聚乙二醇-*靶向蛋白)
DSPE-PEG-YEQDPWGVKWWY(二硬脂酰基磷脂酰乙醇胺-聚乙二醇-M2型巨噬细胞靶向肽)
DSPE-PEG-APRPG(二硬脂酰基磷脂酰乙醇胺-聚乙二醇-*新生血管靶向肽)
DSPE-PEG-NYZL1(二硬脂酰基磷脂酰乙醇胺-聚乙二醇-膀胱癌靶向肽)
DSPE-PEG-SEARYL-EB1(二硬脂酰基磷脂酰乙醇胺-聚乙二醇-PH响应性细胞穿膜肽)
FSHB Mediated Ovarian Carcinoma Targeting Lipid Materials
DSPE-PEG-TAT(二硬脂酰基磷脂酰乙醇胺-聚乙二醇-穿膜肽)
DSPE-PEG-cRGD(二硬脂酰基磷脂酰乙醇胺-聚乙二醇-整合素靶向环肽)
DSPE-PEG-RGD(二硬脂酰基磷脂酰乙醇胺-聚乙二醇-整合素靶向肽)
DSPE-PEG-NGR(二硬脂酰基磷脂酰乙醇胺-聚乙二醇-*新生血管靶向肽)
以上文章内容来源各类期刊或文献,如有侵权请联系我们删除!




齐岳微信公众号
官方微信
库存查询