文献:Design of pH-sensitive methotrexate prodrug-targeted curcumin nanoparticles for efficient dual-drug delivery and combination cancer therapy
文献链接:https://www.tandfonline.com/doi/full/10.2147/IJN.S152312#d1e205
作者:Jiajiang Xie,Zhongxiong Fan,Yang Li,Yinying Zhang,Fei Yu,Guanghao Su
为了检测MTX-Imine-M-CUR的亚细胞定位,使用LysoTracker Red鉴定酸性溶酶体。将HeLa细胞与MTX-Imine-M-CUR孵育1小时后(图4D),MTX-Imine-M-CUR的大部分红色荧光位于溶酶体内。
这一结果表明,MTX-Imine-M-CUR纳米粒子是通过内吞途径内化的。
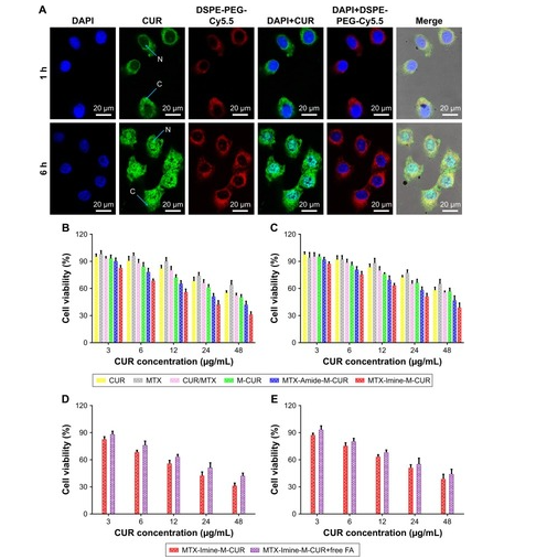
此外,为了直接成像MTX-Imine-M-CUR纳米系统的CUR药物/MTX-Imine-M纳米载体在癌症细胞中的动态分布,使用1,2-二硬脂酰基-sn-甘油-3-磷酸乙醇胺-N-[Cy5.5(聚乙二醇)-2000](DSPE-PEG-Cy5.5)作为近红外荧光染料来标记MTX-Imine-M纳米载体(MTX-Imin-MCy5.5)。

与MTX-Imine-MCy5.5-CUR孵育1小时后,绿色和红色荧光信号主要位于HeLa细胞的细胞质中。有趣的是,孵育6小时后,蓝色荧光信号在细胞质和细胞核中积累,而大部分红色荧光信号仍分布在细胞质中。
这一结果有力地表明,MTX-Imine-M-CUR可以通过增强细胞摄取和加速细胞内药物释放的整合,有效地将CUR转运到细胞质和细胞核。
相关推荐产品:
DSPE-PEG-TMS
DSPE-PEG-TPP
DSPE-PEG-Transferrin
DSPE-PEG-VE, MW:2000
DSPE-PEG-β-cyclodextrin
DSPE-PEG-Ald
DSPE-PEG-Dethiobiotin
DSPE-PEG-VS
以上文章内容来源各类期刊或文献,如有侵权请联系我们删除!




齐岳微信公众号
官方微信
库存查询