文献:Dual Functioned Hexapeptide-Coated Lipid-Core Nanomicelles Suppress Toll-Like Receptor-Mediated Inflammatory Responses through Endotoxin Scavenging and Endosomal pH Modulation
作者 :Yuting Ji, Liya Sun, Yuan Liu, Yanhui Li, Tongxuan Li, Jiameng Gong, Xiali Liu, Huiqiang Ma, Jingying Wang, Bing Chen, Shan-Yu Fung, Hong Yang
文献链接:https://advanced.onlinelibrary.wiley.com/doi/full/10.1002/advs.202301230
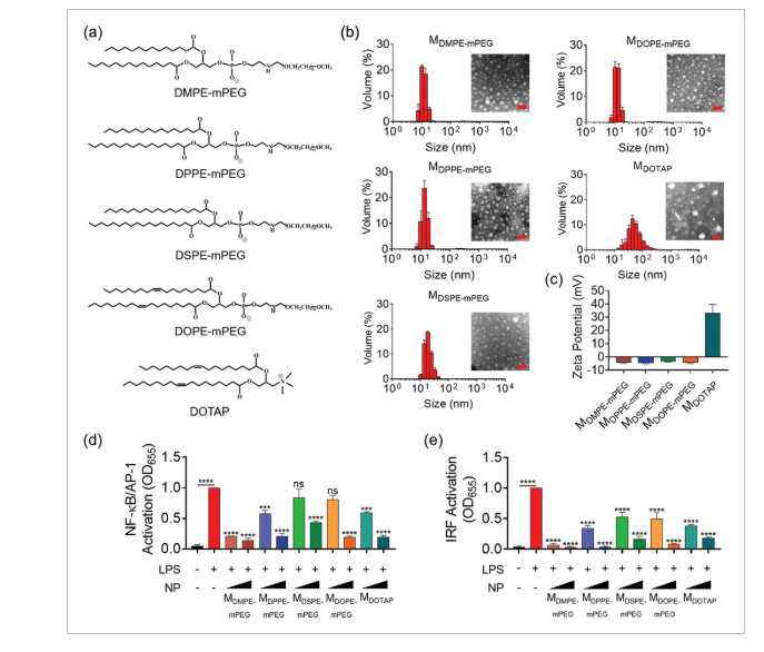
使用不同的两亲性脂质分子构建了五个纳米胶束:二肉豆蔻酰基磷脂酰乙醇胺mPEG(DMPE mPEG)、二棕榈酰磷脂酰乙醇胺mPEG(DPPE-mPEG),DSPE-mPEG,二油酰基磷脂酰醇胺mPEG,和二油酰基三甲基铵丙烷(DOTAP)。
这些脂质两亲物在碳链长度(13-17个碳)、碳链中不饱和键的存在或PEG化修饰以及亲水基团中的离子电荷方面有所不同。
DLS分析表明,这些脂质核纳米胶束,MDMPE mPEG、MDPPE mPEG,MDSPE mPEG、MDOPE mPEG和MDOTAP的粒径相对均匀,分别为12.1±0.2、14.1±1.1、19.4±1.2、12.3±0.7和108.2±4.7 nm,在透射电子显微镜成像下均显示为球形形态(图5b)。请注意,MDOTAP相对较宽的尺寸分布可能是因为未PEG化的DOTAP两亲物倾向于形成一些大的囊泡,从而扭曲了DLS测量。
除了MDOTAP由于铵基而在表面上带有正电荷外,所有其他纳米胶束的ζ电位对于其带负电荷的磷酸基团都是弱负的。

所有这些纳米胶束都能够抑制LPS诱导的NF-κB/AP-1和IRF的激活(图5d,e);研究发现,带负电荷的纳米胶束对TLR2(图S11a,支持信息)、TLR3(图S11b,c,支持信息”)和TLR7/8(图S11d,e,支持信息“)也有抑制活性,但对TLR5没有抑制活性(图S11f,支持信息。这些结果证实,脂质核纳米胶束能够抑制TLR信号传导,这种能力不取决于脂质核的表面修饰或化学性质。
相关推荐:
DMPE-mPEG
DMPE-PEG-Biotin
DMPE-PEG-COOH
DMPE-PEG-CY3
DMPE-PEG-DBCO
DMPE-PEG-Mal
DMPE-PEG-NBD
DMPE-PEG-NH2
DMPE-PEG-NHS
DMPE-PEG-SC
以上文章内容来源各类期刊或文献,如有侵权请联系我们删除!




齐岳微信公众号
官方微信
库存查询