文献:Dual Functioned Hexapeptide-Coated Lipid-Core Nanomicelles Suppress Toll-Like Receptor-Mediated Inflammatory Responses through Endotoxin Scavenging and Endosomal pH Modulation
作者 :Yuting Ji, Liya Sun, Yuan Liu, Yanhui Li, Tongxuan Li, Jiameng Gong, Xiali Liu, Huiqiang Ma, Jingying Wang, Bing Chen, Shan-Yu Fung, Hong Yang
文献链接:https://advanced.onlinelibrary.wiley.com/doi/full/10.1002/advs.202301230
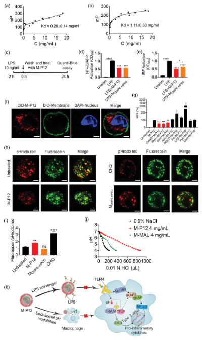
TLR信号转导可以通过阻断受体和相应配体之间的相互作用或干扰细胞内信号级联来停止。 基于上述发现,我们首先假设M-P12的脂质核心可能对基于脂质的TLR配体(如LPS)具有高亲和力,作为清除剂阻断配体-受体相互作用。为了验证这一假设,在引入不同浓度的M-P12后,测量了异硫氰酸荧光素(FITC)标记的LPS的极化。
如图6a所示,FITC极化值(mP)随着M-P12浓度的增加而增加并达到平台,表明LPS与M-P12结合。值得注意的是,观察到的LPS与M-P12的结合不是由于标记的FITC,因为M-P12能够以浓度依赖的方式抑制FITC LPS诱导的NF-κB/AP-1和IRF的激活(图S12,支持信息)。

MDMPE mPEG(未经Pep12修饰)也观察到类似的FITC极化曲线,表明LPS也可以与MDMPE mPPEG结合(图6b)。两种极化曲线的非线性拟合显示,M-P12和MDMPE mPEG的平衡解离常数Kd分别为0.28±0.14和1.11±0.68 mg mL-1,表明LPS对M-P12的亲和力强于对MDMPE mPPEG的亲和力。
同样,使用FITC标记的Poly I:C(TLR3配体),我们发现Poly I:C也可以弱结合M-P12,Kd值为2.42±1.57 mg mL-1(图S13,支持信息)。
这些结果表明,M-P12和MDMPE-mPEG可以相互作用并清除亲脂性TLR配体,从而阻断TLR刺激,从而下调TLR信号传导。
相关推荐:
DMPE-PEG-SC
DMPE-PEG-Silane
DOPE-ICG
DOPE-PEG-Biotin
DOPE-PEG-CH2COOH
DOPE-PEG-FA
DOPE-PEG-Mal
DOPE-PEG-NH2
DOPE-PEG-SC
DOPE-PEI
DPPE-Cap-Biotin
以上文章内容来源各类期刊或文献,如有侵权请联系我们删除!




齐岳微信公众号
官方微信
库存查询