西安齐岳生物 —— 上转换纳米颗粒定制合成服务
上转换纳米颗粒(UCNPs)作为一种具有近红外激发、反斯托克斯发光特性的纳米材料,在生物成像、药物递送、光动力治疗、传感检测等领域具有不可替代的应用价值。

西安齐岳生物凭借成熟的纳米合成工艺、精准的表面修饰技术和丰富的定制经验,可提供全方位的上转换纳米颗粒定制服务,满足不同场景的科研与产业化需求。
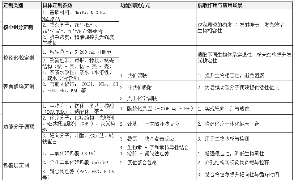
一、 定制合成核心内容与功能偶联方式

二、 定制案例展示
| 案例名称 | 核心参数和应用方向 | |
| 1、PAA修饰上转换纳米颗粒 | 核心参数: 激发波长:980 nm |
![]() |
| 发射波长:绿光 | ||
| 表面修饰:聚丙烯酸(PAA) | ||
特性:高水溶性、分散性好 应用方向:生物成像、细胞标记 |
||
| 2、二氧化硅包裹上转换纳米颗粒 | 核心参数 激发波长:980 nm |
和上图类似 |
| 发射波长:绿光 | ||
| 包覆层:致密 SiO₂ | ||
特性:稳定性强、低毒性 应用方向:体外传感、生物检测 |
||
| 3、水溶性介孔二氧化硅包裹上转换纳米颗粒 | 核心参数 激发波长:808 nm |
和上图类似 |
| 发射波长:460 nm(蓝光) | ||
| 浓度:2 mg/mL | ||
特性:介孔结构、药物负载率高 应用方向:药物递送、诊疗一体化 |
||
| 4、羧基功能化上转换纳米颗粒 | 核心参数 简称:UCNPs-COOH |
和上图类似 |
| 激发波长:980 nm | ||
| 发射波长:470 nm(蓝紫光) | ||
表面基团:-COOH(活性位点) 应用方向:靶向分子偶联、免疫分析 |
三、西安齐岳生物定制上转换的优势

四、相关文献
文献一、正交激发发射上转换纳米材料的设计、制备与应用
Design, preparation and application of orthogonal excitation-emission upconversion nanomaterials
主要内容:
系统阐述正交激发发射上转换纳米材料的设计原理,通过掺杂离子组合、核壳结构调控及激发波长匹配,实现多色发光的正交化输出,可定制适配多重生物成像、光控释放等场景,解决传统上转换材料激发 - 发射交叉干扰问题。
文献二、多组分稀土配合物的按需玻璃化用于磁性和上转换发射
On-Demand Vitrification of Multicomponent Lanthanide Complexes for Magnetism and Up-Conversion Emission
主要内容:
提出 “按需玻璃化” 策略,实现多组分稀土配合物的可控非晶化与上转换发光定制。通过配体工程调控 Yb³⁺/Eu³⁺等掺杂体系,在 980 nm 和 808 nm 激光激发下分别实现特征红光发射,量子产率达 3.07×10⁻⁵%,适用于磁性 - 发光双功能材料定制。
文献三、基于单颗粒微米核壳晶体的微区上转换发射光谱构筑微纳光子学条形码
Constructing Micro-Nano Photonic Barcodes Based on Micro-Regional Upconversion Emission Spectra of Single-Particle Micro-Core-Shell Crystals
主要内容:
采用多次外延生长结合惰性隔离层,构建 NaYF₄基多层核壳微米晶体,通过调控激发位置实现微区独立发光,抑制层间能量干扰。可定制单颗粒多色发光 “条形码”,为防伪、生物编码等场景提供可寻址的光学标记方案。

文献四、上转换纳米颗粒基纳米复合材料的自组装策略:结构设计与应用
Self-Assembly Strategies in Upconversion Nanoparticle-Based Nanocomposites: Structure Designs and Applications
主要内容:
综述静电作用、疏水作用、共价偶联等自组装策略,实现上转换纳米颗粒(UCNPs)与功能材料的模块化集成。可定制多模态成像探针、智能药物载体、可编程光激活治疗体系,解决传统核壳外延生长的功能集成局限。
文献五、稀土掺杂上转换纳米材料 (NaYF₄:Yb³⁺/Er³⁺) 的可控合成与光学性能增强研究
Controllable Synthesis and Optical Property Enhancement of Rare-Earth Doped Upconversion Nanomaterials (NaYF₄:Yb³⁺/Er³⁺)
主要内容:
通过参数优化制备 18-71 nm 尺寸可控的六方相 UCNPs,结合第一性原理构建离子分布模型,实现 70.82 nm 颗粒发光强度提升 6 倍。定制近红外动态防伪标签,提供生物医学成像、光电防伪等场景的材料定制方案。





齐岳微信公众号
官方微信
库存查询