MOF(UiO 系列)作为以 Zr⁴⁺为核心金属离子、与二羧酸配体构建的三维多孔材料,凭借超强化学稳定性、优异生物相容性及可灵活功能化的结构特性,成为载药系统定制的优质基底。西安齐岳生物通过复合改性策略,将MOF 与靶向分子、响应性单元、功能纳米粒子等进行协同整合,可构建兼具高载药效率、精准靶向性与智能控释能力的复合载药系统,为复杂疾病治疗提供定制化解决方案,推动 MOF 载药技术向临床应用迈进。

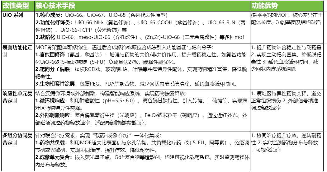
一、MOF的定制化改性策略

二、MOF载药定制的核心技术参数

三、MOF载药定制的典型应用案例
(一)乳腺癌精准协同治疗案例 | (二)胰腺癌耐药逆转治疗案例 | (三)可视化肿瘤治疗案例 |
| 针对 HER2 阳性乳腺癌的治疗需求,定制叶酸靶向 - pH 响应 - 光动力协同复合齐岳 MOF 载药系统:以 UiO-66 为基底,通过原位合成法同步负载化疗药多西他赛(DTX)与光敏剂二氢卟吩 e6(Ce6),表面修饰叶酸(FA)作为靶向分子,同时引入腙键作为酸敏感连接单元。该系统经静脉注射后,通过叶酸与乳腺癌细胞表面 HER2 受体的特异性结合实现主动靶向富集,在肿瘤酸性微环境中腙键断裂,快速释放 DTX 与 Ce6;结合近红外光照射,Ce6 产生大量活性氧,与 DTX 协同发挥杀伤肿瘤细胞作用。体外细胞实验显示,该复合系统对 SK-BR-3 乳腺癌细胞的半数抑制浓度(IC₅₀)较游离 DTX 降低 62%,体内荷瘤小鼠实验中肿瘤体积抑制率达 89%,且对心脏、肝脏等正常器官无明显毒性。 | 针对胰腺癌化疗耐药问题,定制透明质酸(HA)靶向 - 谷胱甘肽(GSH)响应 - 化疗 - 免疫协同复合齐岳 MOF 系统:以氨基功能化 UiO-66-NH₂为载体,负载化疗药吉西他滨(GEM)与免疫检查点抑制剂 PD-L1 抗体,表面包覆 HA 构建靶向层,内部通过二硫键交联形成 GSH 响应网络。该系统利用 HA 与胰腺癌干细胞表面 CD44 受体的特异性结合实现靶向递送,进入细胞后,高浓度 GSH 断裂二硫键,同步释放 GEM 与 PD-L1 抗体;GEM 直接杀伤肿瘤细胞,PD-L1 抗体阻断免疫抑制通路,激活机体抗肿瘤免疫反应,逆转肿瘤耐药性。 | 为实现肿瘤治疗的实时监测与精准调控,定制荧光成像 - pH 响应复合齐岳 MOF 载药系统:以 UiO-66 为基底,嵌入荧光量子点(CdSe/ZnS)作为成像单元,负载化疗药阿霉素(DOX),表面修饰 RGD 肽作为靶向分子。该系统经静脉注射后,通过荧光成像实时追踪其在体内的分布,发现其在肿瘤组织的富集量于注射后 4 小时达峰值;在肿瘤酸性微环境中,DOX 快速释放,实现精准化疗。临床前影像学评估显示,该系统可清晰区分肿瘤组织与正常组织,肿瘤部位荧光强度是正常组织的 4.2 倍,同时化疗后肿瘤体积缩小 78%,实现了 “成像引导 - 精准给药 - 疗效评估” 的一体化治疗。 |
![]() | ||
四、齐岳在 MOF 载药的核心优势
齐岳作为 MOF 材料领域的领军企业,在载药上形成了不可替代的竞争优势,主要体现在三大维度:
(一)材料定制化能力行业领先
依托自主研发的 UiO 系列 MOF 核心骨架,可根据客户需求实现金属离子(Zr⁴⁺、Ti⁴⁺等)、配体结构(二羧酸、三羧酸类)的灵活替换,精准调控材料孔径(0.5\10nm)、比表面积(1000\3000m²/g)及表面官能团类型,适配从小分子化疗药、光敏剂到多肽、蛋白、核酸等各类药物的负载需求,定制周期较行业平均水平缩短 30% 以上。
(二)复合改性技术成熟且高效
构建了 “原位合成 - 后修饰 - 多组分复合” 的全链条改性平台,开发了靶向分子偶联效率达 90% 以上的技术,实现 pH/GSH/ 光多响应单元的协同整合,复合系统在体内循环稳定性较常规 MOF 提升 2~3 倍,药物渗漏率低于 5%(血液循环过程中),解决了传统 MOF 载药系统易团聚、生物相容性不足的核心痛点。
(三)产学研转化与质量控制体系完善
建立了从实验室研发到中试生产的规模化制备工艺,产品批次稳定性误差≤5%,同时与国内外多家三甲医院、科研机构联合开展临床前研究,已完成 10 余种定制化载药系统的动物实验验证,生物安全性与治疗有效性均通过权威机构检测,为临床转化提供了坚实保障。

五、技术展望
未来,齐岳 MOF 载药将聚焦三大核心方向:一是开发更高效的表面功能化技术,实现多靶向分子协同修饰,提升组织特异性靶向精度;二是优化复合体系的响应灵敏度与协同性,构建多信号响应(如 pH - 谷胱甘肽 - 光三响应)的智能释放系统,进一步提升药物释放的时空精准性;三是推进临床转化研究,通过规模化制备工艺优化、体内长期安全性评估及临床试验,解决现有技术中生物相容性与稳定性的平衡问题,同时拓展在自身免疫性疾病、神经退行性疾病等领域的应用,让定制化齐岳 MOF 载药系统真正应用于临床,为精准医疗提供更具个性化与有效性的治疗方案。
六、相关文献分享:
文献一、叶酸功能化 UiO-66-NH₂负载顺铂增强 MDA-MB-231 乳腺癌和 A2780 卵巢癌细胞的凋亡活性及抗增殖作用的体外研究
英文名:Cisplatin-loaded UiO-66-NH₂ functionalized with folic acid enhances apoptotic activity and antiproliferative effects in MDA-MB-231 breast and A2780 ovarian cancer cells: An in vitro study。
主要内容:
构建了叶酸(FA)功能化的 UiO-66-NH₂金属有机框架用于顺铂(CIS)的靶向递送。通过傅里叶变换红外光谱证实顺铂成功封装于 UiO-66-NH₂中,该载药系统在 MDA-MB-231 乳腺癌细胞和 A2780 卵巢癌细胞中,显著增强了顺铂的抗癌活性,诱导大量细胞凋亡,提高了药物负载能力和细胞毒性功效,为靶向癌症治疗提供了新策略。
文献二、氨基和甲基对 UiO-66 负载 8 - 羟基喹啉能力的影响:深入的实验和计算分析
英文名:Impact of amino and methyl groups on the loading capacity of UiO-66 for 8-hydroxyquinoline: an in-depth experimental and computational analysis。
主要内容:
系统研究了带有不同取代基(-H、-CH₃、-NH₂)的 UiO-66 系列材料作为 8 - 羟基喹啉(8-HQ)载体的潜力。在真空条件下进行封装,通过紫外 - 可见吸收光谱量化 8-HQ 的摄取量,发现不同功能化 UiO-66 变体的负载效率在 14.66% - 19.45% 之间。采用基于密度泛函理论的定量构效关系方法,确定了影响抑制剂摄取的关键化学和结构属性,为优化 UiO-66 载药性能提供理论指导。
文献三、三种金属有机框架对苯达莫司汀的载药研究
英文名:Drug loading study of bendamustine on three metal-organic frameworks。
主要内容:
合成了 UiO-66、UiO-66-NH₂、UiO-66-COOH 三种金属有机框架载体,采用浸渍法装载苯达莫司汀。通过多种表征手段证实三种载体均成功载入药物,且载药前后晶型结构不变、热稳定性强。其中 UiO-66-COOH 的载药能力优于其他两种,表明可根据药物官能团特性合成适配的 MOFs 载体以提高载药量。
文献四、受中医 “君臣佐使” 理论启发的 BBR+FA@UiO 纳米复合材料用于耐药菌感染慢性伤口治疗
英文名:Traditional Chinese medicine theory-inspired BBR+FA@UiO nanocomposite for treating drug-resistant bacterial infected chronic wounds。
主要内容:
将小檗碱(BBR)和阿魏酸(FA)整合于 UiO-66-NH₂中,构建 BBR+FA@UiO 纳米复合材料。该材料模拟中医 “君臣佐使” 配伍原则,呈现 pH/ROS 响应释放特性,体内外实验中能有效清除耐甲氧西林金黄色葡萄球菌和铜绿假单胞菌生物膜,缓解氧化应激,促进血管生成和胶原沉积,加速感染伤口愈合,为传统医学与纳米技术结合治疗复杂伤口提供新思路。
文献五、甘草次酸修饰的金属有机框架载药系统的研究
英文名:Study on glycyrrhetinic acid-modified metal-organic framework drug delivery system。
主要内容:
采用一锅法合成 UiO-66-NH₂载体,修饰甘草次酸(GA)后,通过浸渍法制备装载 5 - 氟尿嘧啶(5-FU)的 5-FU@UiO-66-NH₂ - GA 载药系统。经多种表征验证了材料的成功制备及结构稳定性,MTT 实验显示该载药系统具有良好的体外抗肿瘤活性,为肝癌等疾病的治疗提供了潜在的靶向给药方案。
以上资料仅供参考





齐岳微信公众号
官方微信
库存查询